Our Commitment

Ethical Recruitment

Ethical recruitment means hiring workers fairly, transparently, and based on merit. It emphasizes clear communication, transparency in job postings, thorough follow-ups, constructive feedback, and fair hiring practices that uphold integrity throughout the recruitment process.

At Noor Opportunities Overseas Pvt. Ltd., we have maintained the principles of ethical recruitment for over two decades. Our commitment to these values ensures that every candidate is treated with fairness, dignity, and respect, while building trust and credibility with employers, clients, and all stakeholders involved in the process.

By prioritizing ethics and transparency, we not only facilitate successful overseas employment but also contribute to a positive and responsible recruitment industry.

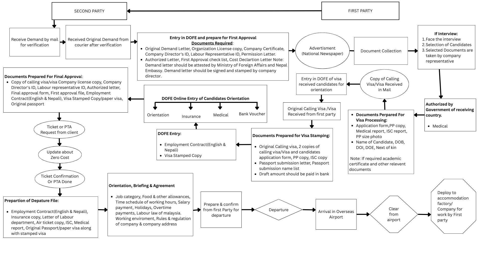
Our Recruitment Procedure

At Noor Opportunities Overseas Pvt. Ltd., we follow a structured and transparent recruitment process to ensure a smooth transition for candidates seeking overseas employment. Below is an overview of our step-by-step procedure:

  1. 1
    Advertisement

    We promote job opportunities through various channels to attract qualified candidates.

  2. 2
    Pre-Interview

    Initial screening to assess candidates' qualifications and suitability for the role.

  3. 3
    Final Interview

    In-depth interviews conducted by our team or the employer to select the best candidates.

  4. 4
    Signing Offer Letter

    Successful candidates receive and sign the job offer letter outlining terms and conditions.

  5. 5
    Medical Examination

    Candidates undergo mandatory medical tests to ensure fitness for employment.

  6. 6
    Document Processing

    We assist in preparing and verifying all necessary documentation for visa and employment.

  7. 7
    Visa Receive

    Support in obtaining the required work visa for the destination country.

  8. 8
    Employment Contract Signing

    Finalization of the employment contract with the employer.

  9. 9
    Pre-Departure Orientation

    Comprehensive orientation to prepare candidates for their new role and life abroad.

  10. 10
    Departure

    Assistance with travel arrangements to ensure a smooth departure to the destination country.

Logo